Français | English
Connexion

Faire un don

Menu

Hero background

Notre équipe

Énergie Qui Unifie Invite Plus Ensemble

Merci à tous nos bénévoles qui donnent généreusement leur temps et leur expertise !

Lorsque ton cœur y est engagé, tout devient possible!

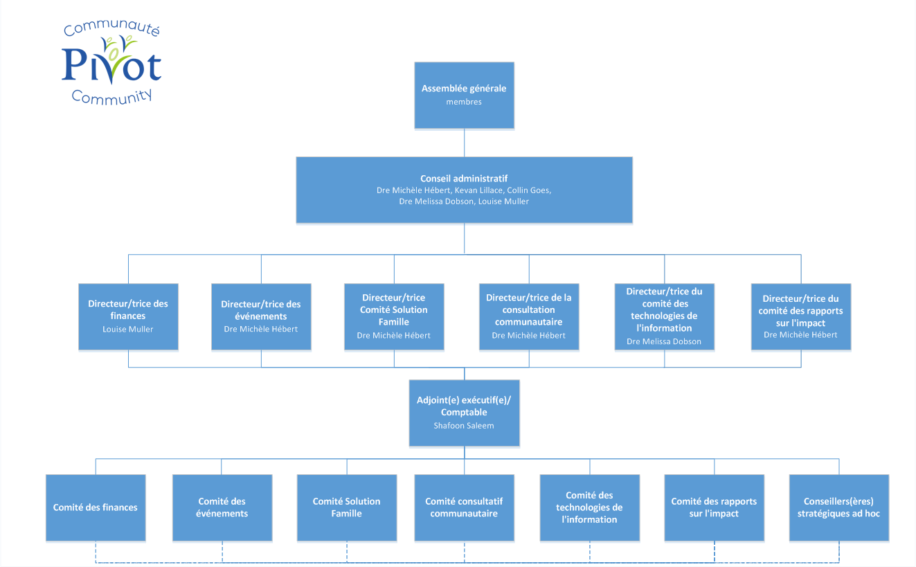
Bourgeons en Éclat est un organisme géré par des bénévoles. Notre équipe travaille en services administratifs, rédaction de blogs, coordination clinique, levées de fonds, technologie de l'information, marketing et relations publiques, recherche et information, ainsi que d'autres évènements, projets et programmes.

Avec leur générosité, Bourgeons en Éclat peut fournir aux enfants et leurs familles accès aux services de soutien. Nous sommes extrêmement reconnaissants.

Comment se joindre à l'équipe

Devenez un membre votant. Contactez-nous à info@BudsinBloom.org

S'il vous plaît transmettez-nous un message par courriel à info@BourgeonsenEclat.org en y annexant votre curriculum vitae, accompagné d'une lettre de motivation qui détaille la contribution que vous souhaitez offrir pour avancer la mission.

Filtrer par Catégorie

Conseil d'Administration

Dr. Michèle L. Hébert
Conseil d'Administration

Dr. Michèle L. Hébert

Fondatrice et Présidente

Chercheuse postdoctorale en médecine de réadaptation, bachelière en ergothérapie et belle-mère

Louise Muller
Conseil d'Administration

Louise Muller

Directeur

Stratège, analyste financière et mère

Dr. Melissa Dobson
Conseil d'Administration

Dr. Melissa Dobson

Directrice et Présidente du CCI

Directrice associée, programme de baccalauréat en technologie et mère

Tare Bozimo
Conseil d'Administration

Tare Bozimo

Directeur

MBA, gestionnaire de projet/consultant en services professionnels et père

Collin Goes
Conseil d'Administration

Collin Goes

Directeur

Comptable professionnel agréé et père

Kevan Lillace
Conseil d'Administration

Kevan Lillace

Directeur

Homme d'affaires et père

Équipe Histoire-Vidéo

Audrey Veltri
Équipe Histoire-Vidéo

Audrey Veltri

Chef de Projet, Rédactrice de Blog

Bénévole vedette - Dirige nos initiatives d'histoires vidéo et la création de contenu de blogue

Jayne Asekhauno
Équipe Histoire-Vidéo

Jayne Asekhauno

Facilitatrice des Services de Développement

Facilitatrice des services de développement soutenant les familles

Heather Loewen
Équipe Histoire-Vidéo

Heather Loewen

Défenseure des Parents

Défenseure des parents plaidant pour les familles et soutenant les besoins des parents

Will Edington
Équipe Histoire-Vidéo

Will Edington

Facilitatrice des Services de Développement

Bénévole vedette - Soutenant les services de développement et la coordination familiale

Transformation Numérique

Colin Johnson
Transformation Numérique

Colin Johnson

Coach d'Affaires

Fournissant des conseils stratégiques en affaires et du coaching

Troy Chartier
Transformation Numérique

Troy Chartier

Concepteur Web

Créant des expériences web belles et fonctionnelles

Marieve Labonté
Transformation Numérique

Marieve Labonté

Gestionnaire de Projet

Gérant les projets et initiatives de transformation numérique

Josh Walter
Transformation Numérique

Josh Walter

Web Marketing

Bénévole contribuant aux projets et initiatives

Hugo Leyton
Transformation Numérique

Hugo Leyton

Ecosystem Implementor

Bénévole soutenant les projets communautaires

Équipe Principale

Ashmita Shahi
Équipe Principale

Ashmita Shahi

Membre du Comité de Rapport d'Impact

Mesurant et rapportant notre impact sur les familles

Josiah Soliman
Équipe Principale

Josiah Soliman

Représentant des Événements

Coordonnant et gérant nos événements communautaires

André Grandpierre
Équipe Principale

André Grandpierre

Membre du Comité de Rapport d'Impact

Acteur de voix et spécialiste de la mesure d'impact

Raghu Mohindru
Équipe Principale

Raghu Mohindru

Analyste d'Affaires TI

Analysant et optimisant nos systèmes technologiques

Shope Johnson
Équipe Principale

Shope Johnson

Concepteur UX

Créant des expériences de design centrées sur l'utilisateur

Denise Lagace
Équipe Principale

Denise Lagace

Gestionnaire de Levée de Fonds

Gérant les initiatives de levée de fonds et les relations avec les donateurs

Tracey Kukurudz
Équipe Principale

Tracey Kukurudz

Assistante Exécutive

Soutenant les opérations exécutives et la coordination

Anthony Lai
Équipe Principale

Anthony Lai

Assistante Administrative

Fournissant un soutien administratif et de coordination

Bénévoles de Projet

Tanya Ramirez
Bénévoles de Projet

Tanya Ramirez

Bénévole

Soutenant divers projets et initiatives

Steve Lambert
Bénévoles de Projet

Steve Lambert

Bénévole

Soutenant les projets de tenue de livres et financiers

Nainshree Mehrotra
Bénévoles de Projet

Nainshree Mehrotra

Bénévole

Contribuant à divers projets de bénévolat

John Brian Navarro
Bénévoles de Projet

John Brian Navarro

Bénévole

Soutenant les projets et initiatives communautaires

Join Our Team

We're looking for dedicated volunteers to help us grow and serve more families

Rédacteur/trice de demande de subventions
Position vacante

Aidez-nous à obtenir du financement par la rédaction de demandes de subventions

Postulez dès aujourd'hui
Responsable de la communication
Position vacante

Gérer nos efforts de communication et de relations publiques

Postulez dès aujourd'hui
Spécialiste de la fidélisation des donateurs
Position vacante

Développer et maintenir les relations avec nos donateurs

Postulez dès aujourd'hui
Traductrice
Position vacante

Aidez-nous à rejoindre plus de familles grâce aux services de traduction

Postulez dès aujourd'hui

Impliquez-vous

Rejoignez notre communauté et aidez à faire une différence dans la vie des familles avec des handicaps développementaux.