Our Team
Together Everyone Achieves More
Thank you to our Team of volunteers who generously give their time and talents!
The sky's the limit when your heart is in it!
Pivot Community is a volunteer-run organization. Our Team works in Child and Family Care Coordination/Navigation, Administrative Services, Blog Writing, Reporting and Information Sharing, Information Technology, Marketing and Public Relations, Fundraising, and other projects and programs.
With their generosity, Pivot Community can provide children and their family access to support services. We are extremely grateful.
Filter by Category
Board of Directors
Dr. Melissa Dobson
Director and Chair of ITC
Collin Goes
Director
Dr. Michèle L. Hébert
Founder and Chair
Louise Muller
Director
Kevan Lillace
Director
Video-Story Team
Audrey Veltri
Project Lead, Blog Writer
Jayne Asekhauno
Facilitator
Heather Loewen
Parent Advocate
Will Edington
Facilitator
Digital Transformation
Oluchi Ohanei
Product Manager
Tanya Ramirez
Social Media Manager
Colin Johnson
Business Coach
Troy Chartier
Web Designer
Josh Walter
Web Marketing
Hugo Leyton
Ecosystem Implementor
Andy DeCou
Brand Marketer
Core Team
Ashmita Shahi
Report Impact Committee Lead
André Grandpierre
Report Impact Committee Member
Shope Johnson
UX Designer
Raghu Mohindru
IT Business Analyst
Shafoon Saleem
Administrative Assistant - Bookkeeper (Volunteer)
Stephen Koyanagi
Web Support
Project Volunteers
Steve Lambert
Volunteer
Nainshree Mehrotra
Volunteer
John Brian Navarro
Volunteer
Denise Lagace
Volunteer
Tracey Kukurudz
Volunteer
Anthony Lai
Volunteer
Our Board of Directors
Devoted to the advancement of our vision for children and their family
Our Board of Directors is devoted to the advancement of our vision for children and their family. The Directors support the mission of the organization through their passion, their respective expertise and their shared belief that all children have the right to bloom today.
Composed of talented and dedicated volunteers, the Board oversees the growth and the achievement of targets set, in collaboration with Our Team of volunteers who are all members of our Committees. Additional volunteers contribute for a day or two per year.
Through their continuous and joint efforts, and their generous contribution, together we participate unequivocally to the transformation of service access challenges faced by children and their family.
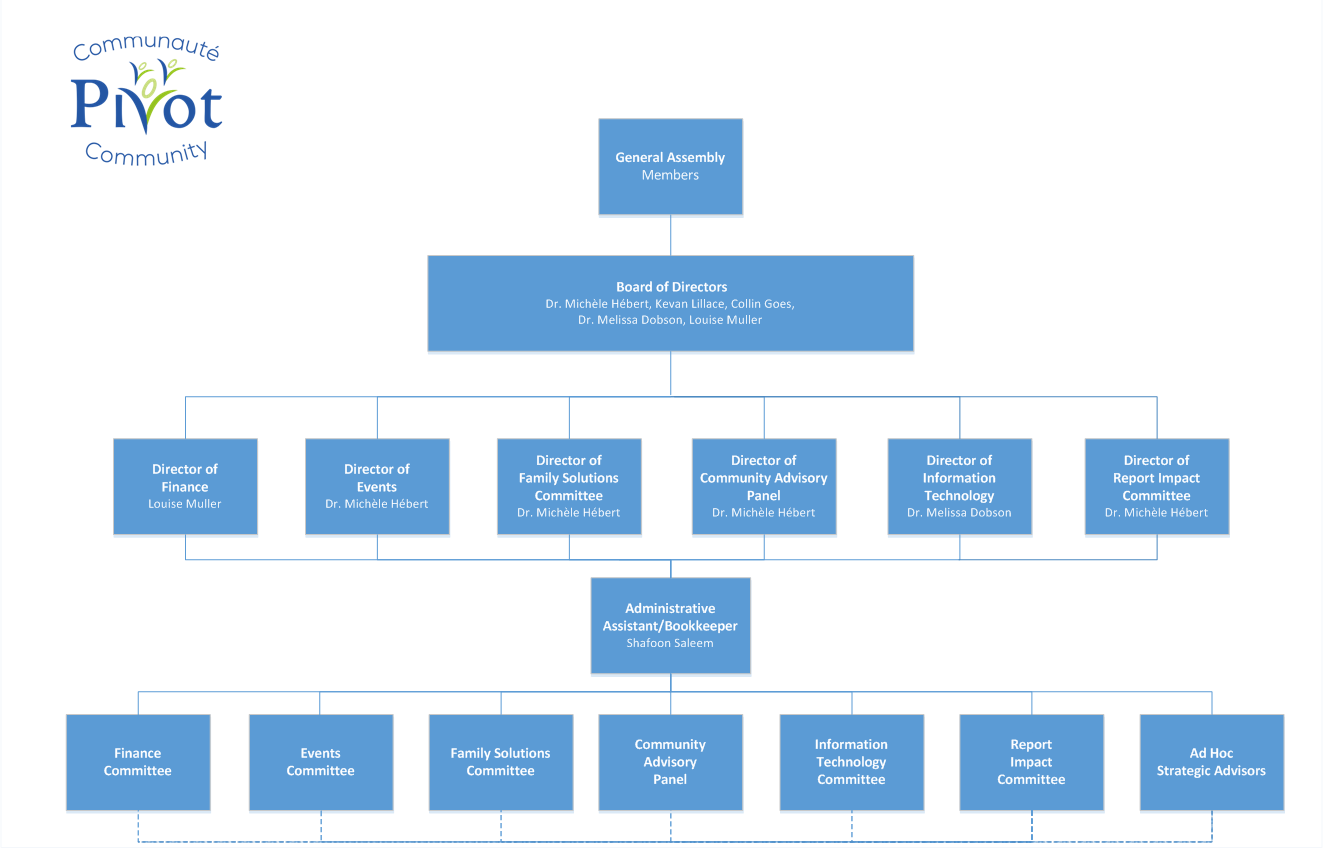
Organizational Structure
How We Work Together
Our comprehensive organizational structure shows how the Board of Directors, committees, and volunteer teams work together to support families across Canada.
This chart illustrates the complete hierarchy and reporting relationships within our organization, ensuring transparency and clear communication channels.
Our Committees
Specialized teams working together to support families
Committee Structure & Focus Areas
Our committee structure is designed to address the diverse needs of families with developmental disabilities. Each committee focuses on specific areas of support, ensuring comprehensive care and resources for every family we serve.
Through this collaborative approach, we maximize our impact and ensure that no family faces their challenges alone. The petal chart shows how our committees work together as interconnected parts of a unified support system.
Want to volunteer?
Open roles, how to apply, and ways to get involved are on our Volunteer with Us page.