Français | English
Sign In

Make a Donation

Menu

Hero background

Our Board

Transforming family stress into relief using short-film, technology and mentorship.

Our Board of Directors

Devoted to the advancement of our vision for children and their family

Our Board of Directors is devoted to the advancement of our vision for children and their family. The Directors support the mission of the organization through their passion, their respective expertise and their shared belief that all children have the right to bloom today.

Composed of talented and dedicated volunteers, the Board oversees the growth and the achievement of targets set, in collaboration with Our Team of volunteers who are all members of our Committees. Additional volunteers contribute for a day or two per year.

Through their continuous and joint efforts, and their generous contribution, together we participate unequivocally to the transformation of service access challenges faced by children and their family.

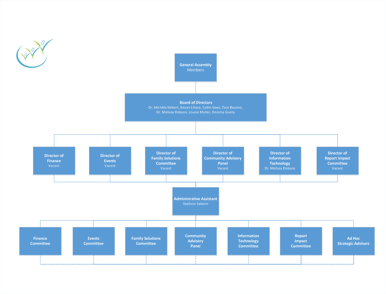
Organizational Structure

How We Work Together

Our comprehensive organizational structure shows how the Board of Directors, committees, and volunteer teams work together to support families across Canada.

This chart illustrates the complete hierarchy and reporting relationships within our organization, ensuring transparency and clear communication channels.

Buds in Bloom Organizational Chart showing the complete structure of the organization

Our Committees

Specialized teams working together to support families

Committee Structure & Focus Areas

Our committee structure is designed to address the diverse needs of families with developmental disabilities. Each committee focuses on specific areas of support, ensuring comprehensive care and resources for every family we serve.

Through this collaborative approach, we maximize our impact and ensure that no family faces their challenges alone. The petal chart shows how our committees work together as interconnected parts of a unified support system.

Buds in Bloom Committee Structure showing the petal chart of specialized committees

Filter by Category

Dr. Michèle Hébert
Chair

Dr. Michèle Hébert

Chair

Postdoctoral Scholar, Faculty of Rehabilitation Medicine, Bachelor of Occupational Therapy and Step-Mom

Biography

My journey to transform the status quo for families living with a neurodiverse child started with a deepened understanding about the widening gaps in services delivered by hospitals, schools, rehabilitation centres and recreation programs; gaps that are found across Canada. My commitment is to make the difference for all children in Canada, no matter what their ability, as well as for their parents and siblings. Having practiced paediatric occupational therapy in the U.S.A. and Canada in several States and provinces respectively, since the mid 1990's, it is evident that access to needed services in my native land of Canada is too often a bumpy road with back-ups, pot holes, road blocks, and traffic jams, like when funneling six lanes of traffic into one lane. This maze of dead ends can lead to distress, pain or suffering in children, parents and family members. All children and their families, regardless of their lived experience, have the right to support services, yet at this time, finding and accessing support services remains inaccessible for many of them. The urgent need to join brilliant minds, a shared vision and passionate hearts in helping our children and families overcome system barriers is unmistakable. Through partnership, in public, private and non-government sectors, all for this greater cause, let's pool our resources, and leverage our human capital. You are invited to contribute to advancing our mission. I have three accomplished and loving step-children (all adults today).

Dr. Melissa Dobson
ITC Chair

Dr. Melissa Dobson

Director and Chair of ITC

Associate Chair, Bachelor of Technology program and Mom

Biography

I am happy to be a Buds in Bloom Director of the Board as I strive to move the needle to create a world where my children can live their best lives. They are all impacted by prenatal alcohol exposure, and will face life-long challenges due to their permanent brain damage. My goal in life has been to try to transform the world my children live in, and I hope that this goal will also help other families who are facing barriers to overcome challenges. To learn about my experience as a parent, watch this 4-minute video called A Caregiver's Journey.

Louise Muller
Director

Louise Muller

Director

Strategist, Finance Analyst and Mom

Biography

In my role as a Buds in Bloom Board Director, I bring a diverse professional background and a deep personal understanding of neurodiversity. My journey in advocacy and support for neurodiversity began with my own family, as I navigated the challenges and joys of raising a child diagnosed on the Autism Spectrum and severe ADHD complex presentation. This experience has shaped my perspective profoundly, fueling my passion for creating inclusivity for families affected by neurodevelopmental differences. With expertise in leadership, strategic planning, and community engagement, I am poised to impact the lives of neurodiverse children and their families significantly. Inspired by Buds in Bloom's mission, I am eager to leverage my skills, passion, and insights to further the organization's goals. I look forward to collaborating with fellow board members to create a brighter future for all neurodiverse individuals and their families.

Collin Goes
Director

Collin Goes

Director

Chartered Professional Accountant and Dad

Biography

As a holder of the Chartered Accountant and Chartered Professional Accountant designations, my experience stems from data analysis and interpreting those key metrics that drive organizations toward their strategic goals. Measuring and acting on meaningful data helps us achieve our intermediary goals and aligns us with our vision. We are not owners but merely leaseholders with a contract that will expire at any given time. What we do with our time on earth is up to us. We want to give our current and future generations the best possible chance to change the world for the better, and in doing so, we earn our stay. Children with neurodiversity if administered and provided support at the early stage will add significant contributions to society. We at Buds in Bloom are working to ensure that every child and family is provided with that opportunity. I have two children: Cailyn and Ronan.

Kevan Lillace
Director

Kevan Lillace

Director

Businessman and Dad

Biography

Children are our future. The greater the positive impact we create today for our children, the stronger the fabric of society as they become adults. I chose to be involved with Buds in Bloom to do my part in creating hope and relief on a larger scale. I have three children, and love being a Dad.

Deanna Gueta
Secretary

Deanna Gueta

Director and Secretary

Administrative Professional and Mom

Biography

I am honored to serve as a Board Director and Secretary for Buds in Bloom, where I can combine my professional expertise with my commitment to creating a more inclusive world. As a mother to a remarkable son on the autism spectrum with inattentive ADHD, I deeply understand the challenges families face and the importance of community support. My journey has taught me that each child, no matter their challenges, has unique strengths that deserve to be nurtured. Through my work, I am committed to empowering families, fostering collaboration, and ensuring that every child has the opportunity to grow and thrive in a supportive environment.

Tare Bozimo
Director

Tare Bozimo

Director

MBA, Project Manager/Professional Services Consultant and Dad

Biography

As a volunteer of the Buds in Bloom family since 2018, I have been involved in hands-on Operations, gaining knowledge of the organization and developing relationships within the Team. Over time, I have desired to contribute to Buds in Bloom in a more strategic manner, and joining the board as a director is that opportunity. I also believe that I bring a different perspective from my experience in Development Planning, Project Management and Concept Engineering that adds value to Buds in Bloom. I am the father of two young children.

Get Involved

Join our community and help make a difference in the lives of families with developmental disabilities.